Ứng dụng - KiotViet 2021
KiotViet là phần mềm quản lý bán hàng được phát triển bởi Công ty Cổ phần Phần mềm Citigo, là sản phẩm của thành viên Hiệp hội bán lẻ Việt Nam AVR, được Hiệp hội Phần mềm và dịch vụ công nghệ thông tin Việt Nam VINASA công nhận trong lĩnh vực công nghệ phần mềm.
Thông qua việc kết nối API, Nhà bán hàng chỉ cần một tài khoản Haravan và một tài khoản KiotViet là các dữ liệu đã được quản lý tự động và được liên thông nhất quán với nhau.
Nội dung bài viết
- Cài đặt ứng dụng
- Chuẩn bị trước khi kết nối
- Kết nối KiotViet
- Kết nối Kho Haravan và Chi nhánh Kiot Viet
- Đồng bộ sản phẩm
- Một số khái niệm sản phẩm cần biết
- Cấu hình các field cập nhật
- Đồng bộ đơn hàng
- Đồng bộ khách hàng
- Các giai đoạn đồng bộ đơn hàng
1. Cài đặt ứng dụng
-
Nhà bán hàng truy cập vào trang ứng dụng KiotViet và chọn Cài đặt ứng dụng.

-
Hệ thống hiển thị thông tin admin shop cần kết nối Kiotviet và Nhà bán hàng chọn vào Admin cần cài đặt app.

-
Hệ thống hiển thị popup kết nối ứng dụng Haravan Kiotviet, Nhà bán hàng chọn Đồng ý.

-
Khi ứng dụng được cài đặt thành công, hệ thống tự động điều hướng về trang ứng dụng ban đầu của KiotViet

Sau khi cài đặt, Nhà bán hàng truy cập vào Trang quản trị -> Ứng dụng -> Haravan KiotViet để sử dụng ứng dụng.
2. Chuẩn bị trước khi kết nối
2.1 Chuẩn bị về tồn kho
Về tồn kho: Đảm bảo số liệu tồn kho tại các chi nhánh trên hệ thống KiotViet sẵn sàng cho việc tích hợp. Nếu Nhà bán hàng đang có nhiều chi nhánh, hãy đảm bảo rằng số liệu tồn kho trên của những chi nhánh đó trên hệ thống Kiotviet chuẩn khi đồng bộ sang hệ thống Haravan.
2.2 Chuẩn bị về sản phẩm
Sản phẩm ở Haravan và KOV được liên kết với nhau thông qua Barcode và Mã sản phẩm. Do đó, bạn cần đảm bảo tất cả sản phẩm Haravan phải có**Barcode và sản phẩm ở KOV có mã sản phẩm**. Nếu chưa, Haravan khuyến khích Nhà bán hàng thực hiện theo các thao tác sau:
- Xuất danh mục sản phẩm ở hai hệ thống ra Excel
- Kiểm tra và chỉnh sửa đối với những sản phẩm chưa khớp cho cả hai hệ thống.
- Nhập lại danh sách sản phẩm.
Xem hướng dẫn Làm sao để biết sản phẩm nào có barcode rồi ? Cách bổ sung barcode cho sản phẩm ?
2.3 Thiết lập giao dịch
Nhà bán hàng nên đảm bảo các thiết lập tính năng tại KOV đã được thực hiện xong và cần thiết cho việc kết nối.
Để thiết lập tính năng vào Thiết lập -> Thiết lập cửa hàng -> Giao dịch. Tại đây, Nhà bán hàng thiết lập chi tiết các tính năng phù hợp. Sau khi hoàn tất, nhấn Lưu để xác nhận.
Thiết lập tính năng tại có tổng cộng 14 loại thiết lập. Nhà bán hàng liên hệ hỗ trợ tại đây hoặc tải file HDSD KiotViet tại đây.
2.4 Cấu hình đồng bộ đơn hàng
Để mỗi khi đơn hàng phát sinh tại Haravan thì được đồng bộ sang KiotViet, Nhà bán hàng cần thực hiện một số thao tác liên quan đến thiết lập tính năng KiotViet.
Cụ thể là, Nhà bán hàng cần chắc chắn đã bật các cấu hình tại: Thiết lập cửa hàng > Giao dịch > Đặt hàng và Giao hàng.
Để ghi nhận được phí giao hàng, phí dịch vụ, VAT...Phí thu khác được tính bằng số tiền VNĐ hoặc % giá trị đơn hàng., Nhà bán hàng phải bật Thu khác khi bán hàng.

(Nhà bán hàng xem chi tiết cách thiết lập tại đây.)
3. Kết nối KiotViet
3.1 Kết nối API
Sau khi cài đặt KiotViet, để có thể sử dụng được ứng dụng này, điều đầu tiên mà Nhà bán hàng cần thực hiện là kết nối KiotViet, với việc kết nối API giữa KiotViet và Haravan, thông qua Client Id và Client Secret.
Để lấy được hai giá trị này, Nhà bán hàng vào trong Trang quản trị KiotViet, vào Thiết lập cửa hàng, chọn tab Thiết lập kết nối API (1), chọn Tạo mã (2), check chọn vào mục “Cho phép truy xuất thông tin khách hàng, hoá đơn, đặt hàng từ gian hàng của bạn” (3), sau đó Lưu (4).

Lưu ý:
* Đối với lần lấy mã kết nối đầu tiên, Nhà bán hàng phải làm đủ 5 bước này thì mới có đủ hai mã Client Idvà Client Secret.
* Chỉ có chủ tài khoản KiotViet mới có quyền vào Thiết lập cửa hàng.
Sau khi có được hai mã Client Id và Client Secret, Nhà bán hàng điền vào hai ô Client Id và Client Secret. Địa chỉ truy cập cửa hàng tương ứng với Tên cửa hàng đã đăng ký với Kiotviet chọn Đăng nhập để hoàn tất việc kết nối.

3.2 Ngắt kết nối
- Trong trường hợp Nhà bán hàng muốn ngắt kết nối với KiotViet, Nhà bán hàng chọn Ứng dụng tại trang quản trị Haravan -> chọn Kiotviet.
**
**2. Chọn Ngắt kết nối tại trang cấu hình -> chọn Đồng ý trong cửa sổ thông báo.

4. Kết nối Kho Haravan và Chi nhánh Kiot Viet
4.1 Cấu hình thông tin kết nối
Để kết nối kho Haravan và chi nhánh KiotViet, bạn vào phần ứng dụng trên trang quản trị MyHaravan và bấm vào ứng dụng KiotViet, bạn sẽ được điều hướng đến bản Thông tin kết nối của hai hệ thống.

Giao diện cấu hình thông KiotViet sẽ hiển thị 4 mục:
- Thông tin kết nối: Thiết lập kết nối chi nhánh Haravan và chi nhánh KOV
- Cấu hình: Thiết lập các thông tin của sản phẩm sẽ được cập nhật lại khi KOV cập nhật lại.
- Lịch sử tác vụ: Ghi nhận khi có tài khoản thực hiện hoạt động đồng bộ tồn, kết nối kho giữa hai hệ thống.
- Logs: Ghi nhận các đơn hàng bị lỗi khi đồng bộ giữa hai hệ thống.

4.2 Kết nối kho Haravan và chi nhánh KOV
Tại đây, Nhà bán hàng thực hiện kết nối kho thì việc kết nối Haravan với KiotViet mới tạm thời coi như hoàn tất.
Kết nối kho này chính là chọn chi nhánh KiotViet để đồng bộ tồn kho và đẩy đơn hàng.
Việc kết nối kho có hai trường hợp xảy ra:
- Kết nối một chi nhánh.
- Kết nối đa chi nhánh.

4.3 Kết nối một chi nhánh
Khi Nhà bán hàng chọn kết nối một chi nhánh, nghĩa là chỉ có một kho hàng tại Haravan kết nối với một chi nhánh KOV (kết nối 1-1).
Khi đó, chi nhánh tại KiotViet được chọn để kết nối đồng thời sẽ là chi nhánh nhận đơn hàng từ Haravan.

4.4 Kết nối đa chi nhánh
Từng chi nhánh KiotViet kết nối với từng chi nhánh tại Haravan. Tuy từng chi nhánh KiotViet kết nối với từng chi nhánh tại Haravan nhưng chỉ có chi nhánh mặc định Haravan nhận đơn hàng Online. Nên ở đây Nhà bán hàng vẫn phải chọn 1 chi nhánh nhận đơn hàng Online.
Do KiotViet có nhiều chi nhánh và có hệ thống bán hàng tại cửa hàng, nên để đảm bảo dữ liệu tồn kho cho việc bán hàng trực tuyến luôn đúng, Haravan khuyến khích khách hàng sử dụng riêng một chi nhánh tại KiotViet cho việc kết nối bán hàng trên Haravan.
4.4 Thực hiện Kết nối Kho Haravan và chi nhánh Kiot Viet
Để thực hiện kết nối kho:
- Trong ứng dụng KiotViet, Nhà bán hàng chọn tab Thông tin kết nối, kéo xuống mục Kết nối Kiot Viet.
- Nhà bán hàng chọn mục Kết nối Kho Haravan và chi nhánh Kiot Viet.
- Tại đây, Nhà bán hàng chọn Kết nối một chi nhánh (kết nối 1-1) hoặc Kết nối đa chi nhánh, tùy theo gói dịch vụ và phương thức tồn kho mà Nhà bán hàng đang sử dụng.
- Sau đó, Nhà bán hàng chọn tương ứng cho kho Haravan và chi nhánh KiotViet. Ứng dụng tự động ghi nhận thông tin.

Sau khi kết nối kho, khi có thay đổi về số lượng tồn kho tại KiotViet ứng dụng sẽ tự động cập nhật về Haravan dựa trên cơ chế cập nhật đã thiết lập trước đó.
5. Đồng bộ sản phẩm
5.1 Cơ chế và luồng vận hành khi đồng bộ sản phẩm
Để thực hiện được việc đồng bộ sản phẩm giữa Haravan và KiotViet, Nhà bán hàng cần nắm rõ và đầy đủ các quy tắc sau:
- Sản phẩm được đồng bộ chỉ theo một chiều duy nhất là từ KiotViet sang Haravan. Khi sản phẩm cập nhật thông tin hoặc được tạo mới từ OV, thông tin sẽ được đồng bộ qua Haravan.
- Khi muốn liên kết sản phẩm giữa hai hệ thống, bạn cần cập nhật barcode sản phẩm Haravan trùng khớp với mã hàng sản phẩm KOV.
- Khi thực hiện đồng bộ sản phẩm, nếu không có sản phẩm tại Haravan, toàn bộ các sản phẩm tại KiotViet sẽ được đồng bộ và tạo mới tại Haravan.

5.2 Đối với trường hợp Tạo mới sản phẩm
Ở lần đầu tiên đồng bộ, HRV sẽ tạo mới sản phẩm từ KOV sang HRV nếu không có sản phẩm HRV trùng barcode với KOV. Sau đó, khi nhà bán tạo sản phẩm mới ở KOV thì sản phẩm cũng sẽ được tạo mới ở HRV.
Ứng dụng chỉ hỗ trợ tạo mớiđối với các sản phẩm thuộc danh mục hàng hoá bên Kiotviet sang Haravan, không hỗ trợ tạo mớicác sản phẩm:
- Sản phẩm dịch vụ
- Sản phẩm combo
- Sản phẩm có đơn vị tính quy đổi (thùng, hộp, cái…)

Các trường thông tin được đồng bộ chỉ khi tạo mới bao gồm:
| Hình ảnh | _ Chỉ lấy tối đa 10 hình ảnh, theo thứ tự đầu tiên tại KiotViet. _ Hình đại diện sản phẩm tại KiotViet cũng đồng bộ tương ứng thành hình đại diện sản phẩm tại Haravan. |
| Loại sản phẩm | _ Tương ứng với Nhóm hàng tại KiotViet. _ Ứng dụng lấy nhóm hàng gần nhất mà sản phẩm trực thuộc. |
| Thuộc tính (Variants) | * Chỉ đồng bộ 3 thuộc tính đầu tiên. |
| Giá trị thuộc tính |
Lưu ý:
* Nội dung mô tả sản phẩm trên KiotViet sẽ không được đồng bộ và tạo mới trên Haravan.
* Các trường thông tin này chỉ đồng bộ duy nhất một lần khi tạo mới sản phẩm tại Haravan. Nếu muốn có sự thay đổi, hoặc là Nhà bán hàng xóa sản phẩm tại Haravan và sau đó đồng bộ (tạo mới) lại, hoặc cập nhật thông tin sản phẩm ở cả hai hệ thống.
* Khi chọn Không tạo mới sản phẩm, sản phẩm mới tạo ở KOV sẽ không được đồng bộ về Haravan.

5.3 Đối với trường hợp Cập nhật sản phẩm
Trường hợp hệ thống dò tìm được đã có sản phẩm có barcode trùng giữa HRV và KOV, Haravan sẽ thực hiện cập nhật sản phẩm.
Haravan sẽ cập nhật sản phẩm trong các trường hợp sau:
- Sản phẩm có tại Haravan trước.
- Sản phẩm đã có cả hai hệ thống.
Trong trường hợp sản phẩm có tại hai hệ thống, việc cập nhật vẫn được diễn ra bất kể sản phẩm đó tại KiotViet thuộc loại Sản phẩm hàng hóa, Sản phẩm dịch vụ, Sản phẩm đơn vị tính hay Combo sản phẩm.
**Các trường thông tin được cập nhật khi có sự cập nhật ở hai hệ thống**
| **Sản phẩm** | |
| Cập nhật tên sản phẩm | * Tên sản phẩm được cập nhật khi thay đổi dữ liệu |
| Cập nhật hiển thị sản phẩm | * Khi sản phẩm không được Bán trực tiếp hoặc Ngừng kinh doanh thì sản phẩm ở Haravan cũng bị ẩn trên kênh Website và ngược lại |
| Cập nhật hình ảnh | * Khi cập nhật hình ảnh ở KOV, hình ảnh sản phẩm ở Haravan sẽ được cập nhật. |
| Cập nhật giá | |
| Cập nhật mã sản phẩm | * SKU sản phẩm Haravan được cập nhật khi mã hàng ở KOV thay đổi. |
| Cập nhật thứ tự thuộc tính sản phẩm theo KOV | * Khi thứ tự giá trị thuộc tính ở KOV thay đổi thì sẽ được cập nhật qua sản phẩm ở Haravan. |
| Cập nhật trọng lượng | * Khi trọng lượng sản phẩm ở KOV thay đổi thì sẽ cập nhật qua khối lượng sản phẩm ở HRV. |
| **Tự động thay đổi liên kết sản phẩm theo barcode** | * Khi sản phẩm ở KOV thay đổi barcode, thì liên kết sản phẩm tự động cập nhật theo. Ví dụ: sản phẩm A ở KOV có mã hàng 123, liên kết với sản phẩm B ở HRV có barcode 123. Sau đó, bạn thay đổi barcode sản phẩm A (KOV) và gắn barcode 123 cho sản phẩm C. Lúc này, hệ thống sẽ tự động liên kết sản phẩm C (KOV) với sản phẩm B (HRV). |
| **Không tạo mới sản phẩm** | * Chỉ tạo mới sản phẩm ở KOV và không đồng bộ qua HRV |
| Tồn kho | |
| Chỉ đồng bộ tồn | _ Khi chọn Chỉ đồng bộ tồn: Kho mặc định và các kho khác đều đồng bộ số tồn từ KOV. _ Khi không chọn Chỉ đồng bộ tồn: Kho mặc định sẽ đồng bộ số tồn, các kho còn lại sẽ đồng bộ số khả dụng |

5.4 Xóa liên kết sản phẩm
Trong trường hợp bạn không muốn liên kết, đồng bộ biến thể giữa hai hệ thống, bạn có thể thực hiện xóa liên kết trong trong cấu hình Thông tin kết nối Haravan - Kiotviet
1. Nhà bán hàng vào mục ứng dụng và chọn ứng dụng Haravan Kiotviet
**2. Nhà bán hàng chọn Cấu hình, chọn Xóa liên kết -> Nhập URL sản phẩm trên hệ thống Haravan và chọn **Đồng ý****

2. Thực hiện xóa hoặc đổi barcode của biến thể vừa xóa liên kết tại Haravankhác với Mã hàng ở Kiotviet****
5.5Thực hiện đồng bộ sản phẩm
Để thực hiện đồng bộ sản phẩm:
- Nhà bán hàng vào trong tab Thông tin kết nối của ứng dụng KiotViet, kéo xuống mục Kết nối Kiot Viet.
- Nhà bán hàng chọn mục Đồng bộ sản phẩm, nhấn chọn Lưu và đồng bộ sản phẩm.

- Hệ thống tiến hành đồng bộ.
Lưu ý: Nhà bán hàng nên bảo đảm các thông số (sản phẩm, tồn kho,...) của cùng một sản phẩm trên cả hai hệ thống Haravan và KiotViet đều khớp nhau. Nếu Nhà bán hàng cần thay đổi, Haravan khuyến cáo Nhà bán hàng nên (1) ngắt kết nối, rồi (2) chỉnh sửa ở cả hai hệ thống, sau đó thực hiện (3)kết nối lại.
Lưu ý:
Nếu sản phẩm bạn đã tạo ở Kiotviet và Haravan nhưng vẫn bị lỗi đồng bộ, hãy kiểm tra lại Mã hàng của sản phẩm ở Kiotivet và barcode ở Haravan đã trùng khớp chưa. Sau khi điều chỉnh lại, bạn thực hiện chọn nút đồng bộ để đồng bộ lại đơn hàng.
6. Một số khái niệm sản phẩm cần biết
6.1 Sản phẩm cùng loại
Cũng giống như sản phẩm tại Haravan, KiotViet cũng cho phép Nhà bán hàng thêm thuộc tính cho sản phẩm. Tại Haravan, các sản phẩm này gọi là các phiên bản sản phẩm, tại KiotViet được gọi là sản phẩm cùng loại.
Khi đồng bộ sản phẩm từ KiotViet qua Haravan, sản phẩm được ghi nhận cùng loại tại KiotViet thì tạo mới thành sản phẩm nhiều phiên bản, hoặc tạo phiên bản cho sản phẩm được. Mỗi phiên bản sẽ là một sản phẩm con cùng loại tại KiotViet
Nếu sản phẩm không được ghi nhận là cùng loại tại KiotViet, thì khi đồng bộ sang Haravan, sản phẩm đó được hiểu là sản phẩm độc lập.
Thuộc tính và giá trị thuộc tính chỉ được đồng bộ duy nhất một lần trong lần đầu tiên. Do đó, các sự thay đổi sẽ không được cập nhật.
Một ví dụ về sản phẩm cùng loại:

6.2 Sản phẩm Ngừng kinh doanh và Được bán trực tiếp
Sản phẩm Ngừng kinh doanh là sản phẩm được ẩn hiển thị và không cho phép thực hiện giao diện mua bán nữa.
Một sản phẩm được gọi là Sản phẩm Ngừng kinh doanh chỉ khi Nhà bán hàng kích hoạt tính năng Ngừng kinh doanh cho sản phẩm đó.

Sản phẩm Được bán trực tiếp là sản phẩm được chọn trong ô "Được bán trực tiếp". Sản phẩm được hiển thị trên danh sách bán hàng POS. Nếu bỏ chọn, sản phẩm sẽ được ẩn đi.
Ngừng kinh doanh và Được bán trực tiếp có thể xảy ra ở sản phẩm, một biến thể hay nhiều biến thể của sản phẩm.
Ngừng kinh doanh và Được bán trực tiếp là hai tính năng độc lập. Tuy nhiên, một sản phẩm/biến thể không thể Ngừng kinh doanh mà vẫn Được bán trực tiếp.
Đối với sản phẩm có biến thể, việc đồng bộ sản phẩm còn phụ thuộc vào tình trạng sản phẩm Ngừng kinh doanh và Được bán trực tiếp.

Thuộc tính và giá trị thuộc tính chỉ thực hiện đồng bộ một lần đầu tiên khi Nhà bán hàng thực hiện kết nối. Do đó, nếu một sản phẩm hay biến thể (ngừng kinh doanh hoặc không bán trực tiếp) tại KiotViet thì:
- Vẫn được đồng bộ (cập nhật) về Haravan nếu tại Haravan có sản phẩm/biến thể tương ứng (nhận diện bằng Barcode (HRV) = SKU (KOV)).
- Không thể đồng bộ (tạo mới) tại Haravan nếu tại Haravan chưa có sản phẩm.
7. Cấu hình các field cập nhật
Có khá nhiều trường thông tin mà mỗi khi thay đổi tại KiotViet thì cũng tự động đồng bộ (cập nhật) về Haravan.
Nhà bán hàng có thể tắt việc cập nhật này cho một số trường thông tin nếu muốn khi thay đổi tại KiotViet nhưng không cập nhật về Haravan.
Để thực hiện, Nhà bán hàng vào trong ứng dụng KiotViet, chọn tab Cấu hình.**Tại đây, Nhà bán hàng chọn/bỏ chọn các trường thông tin (field) không muốn cập nhật**

| **Sản phẩm** | |
| Cập nhật tên sản phẩm | * Tên sản phẩm được cập nhật khi thay đổi dữ liệu |
| Cập nhật hiển thị sản phẩm | _ Khi sản phẩm không được Bán trực tiếp hoặc Ngừng kinh doanh thì sản phẩm ở Haravan cũng bị ẩn trên kênh Website và ngược lại. _ Biến thể ngừng kinh doanh hoặc không bán trực tiếp, thì s**ản phẩm vẫn hiển thị tại KiotViet, nhưng**Biến thể nào ngừng kinh doanh hoặc không bán trực tiếp thì tồn kho bằng 0.**Các biến thể khác vẫn hệ thống bình thường.** |
| Cập nhật hình ảnh | * Khi cập nhật hình ảnh ở KOV, hình ảnh sản phẩm ở Haravan sẽ được cập nhật. |
| Cập nhật giá | |
| Cập nhật mã sản phẩm | * SKU sản phẩm Haravan được cập nhật khi mã hàng ở KOV thay đổi. |
| Cập nhật thứ tự thuộc tính sản phẩm theo KOV | * Khi thứ tự giá trị thuộc tính ở KOV thay đổi thì sẽ được cập nhật qua sản phẩm ở Haravan. |
| Cập nhật trọng lượng | * Khi trọng lượng sản phẩm ở KOV thay đổi thì sẽ cập nhật qua khối lượng sản phẩm ở HRV. |
| **Tự động thay đổi liên kết sản phẩm theo barcode** | * Khi sản phẩm ở KOV thay đổi barcode, thì liên kết sản phẩm tự động cập nhật theo. Ví dụ: sản phẩm A ở KOV có mã hàng 123, liên kết với sản phẩm B ở HRV có barcode 123. Sau đó, bạn thay đổi barcode sản phẩm A (KOV) và gắn barcode 123 cho sản phẩm C. Lúc này, hệ thống sẽ tự động liên kết sản phẩm C (KOV) với sản phẩm B (HRV). |
| **Không tạo mới sản phẩm** | * Chỉ tạo mới sản phẩm ở KOV và không đồng bộ qua HRV |
| Tồn kho | |
| Chỉ đồng bộ tồn | _ Khi chọn Chỉ đồng bộ tồn: Kho mặc định và các kho khác đều đồng bộ số tồn từ KOV. _ Khi không chọn Chỉ đồng bộ tồn: Kho mặc định sẽ đồng bộ số tồn, các kho còn lại sẽ đồng bộ số khả dụng |
| Đơn hàng | |
| Tắt tính năng đồng bộ đơn hàng | * Đơn hàng ở Haravan không đồng bộ qua KOV |
| Thay đổi format ghi chú đơn hàng khi đồng bộ sang Kiotviet | |
| Cho phép đồng bộ đơn hàng cũ | * Đồng bộ các đơn đơn hàng cũ phát sinh ở Haravan trước khi kết nối với KOV |
8. Đồng bộ đơn hàng
8.1 Cơ chế đồng bộ đơn hàng
Khi khách mua hàng đặt hàng tại Website Haravan, đơn hàng sẽ nhanh chóng được đồng bộ về KiotViet theo các quy tắc sau:
- Đơn hàng được đồng bộ duy nhất một chiều từ Haravan sang KiotViet mà không có chiều ngược lại.
- Ứng dụng hiện đang hỗ trợ phương thức COD (phương thức hiện đang được người mua hàng tại Việt Nam lựa chọn với tỷ lệ 95% các đơn hàng online) và cả phương thức thanh toán khác COD (Chuyển khoản/Thanh toán khác,...)
8.2 Kiểm tra lỗi đồng bộ đơn hàng
- Để kiểm tra lỗi đồng bộ đơn hàng giữa Haravan và KOV, bạn vào trang cấu hình kết nối Haravan và KiotViet.
2. Chọn tab Logs, tại dây bạn sẽ xem được nguyên nhân dẫn đến việc đồng bộ lỗi.

8.3 Luồng vận hành đồng bộ đơn hàng từ Haravan qua KOV
Khi có một đơn hàng (Order) mới từ Haravan, thì quá trình đồng bộ giữa hai hệ thống sẽ như sau (áp dụng cho phương thức COD):

-
Đối với các đơn hàng được thanh toán bằng COD hoặc không bằng COD, mọi quá trình thao tác xử lý chỉ nên được thực hiện trên hệ thống Haravan, việc này sẽ giúp đồng bộ trạng thái tương ứng bên KOV, hạn chế tình trạng đơn hàng ở 2 bên hệ thống không khớp với nhau.
-
Nhà bán hàng nào có cấu hình chi nhánh bán hàng của KiotViet nhận đơn hàng Online thì đơn hàng sẽ sẽ được đẩy sang chi nhánh đó, dù có chọn xuất kho ở HRV từ kho phụ (kho đồng bộ tồn, không phải kho chọn để đồng bộ đơn).
-
Ngoài ra hệ thống còn đồng bộ những đơn hàng ở những kênh bán hàng khác nếu Nhà bán hàng có kết nối với shop Haravan (Market Place, Facebook, HaraRetail ...)
-
**Để có thể đồng bộ được sản phẩm từ Haravan sang KOV thì điều kiện cần thiết là sản phẩm trong đơn hàng bắt buộc phải có trên hệ thống KOV và có **Mã hàng của sản phẩm trùng khớp với barcode của sản phẩm tại Haravan.****
Lưu ý: Hiện tại hóa đơn KOV đã cập nhật thông tin phường/ xã theo đơn vị hành chính mới và mã vận đơn cho những đơn hàng mới tạo. Hệ thống sẽ không cập nhật thông tin những đơn hàng đã hoàn thành trước đó.
9. Đồng bộ khách hàng
Khi khách hàng đặt hàng qua website Haravan, các thông tin của khách hàng sẽ được đồng bộ theo cơ chế như sau
- Thông tin khách hàng sẽ được đồng bộ theo 1 chiều từ HRV qua KiotViet thông qua số điện thoại.
- Các trường thông khách hàng đồng bộ sẽ bao gồm bao gồm (thông tin đơn hàng, lịch sử mua hàng và doanh số mua hàng).
10. Các giai đoạn đồng bộ đơn hàng
Sau khi kết nối Haravan với KiotViet và thực hiện các thiết lập cần thiết, mỗi khi có một đơn hàng phát sinh tại Haravan, đơn hàng này sẽ được đồng bộ qua KiotViet. Việc đồng bộ đơn hàng chỉ xảy ra với duy nhất một chiều: Từ Haravan sang KiotViet.
Có thể nói, Kiotviet là nơi ghi nhận đơn hàng và xem báo cáo. Nhà bán hàng chỉ được xử lý đơn hàng tại Haravan và KHÔNG xử lý đơn hàng tại hai nơi.
10.1 Giai đoạn Phiếu tạm
Các đơn hàng được ghi nhận là Phiếu tạm và sẽ đưa về phần Phiếu đặt hàng của KiotViet.
Mã đặt hàng tại KiotViet được lấy theo cú pháp: DHHRV-<ID đơn hàng>.
Trong chi tiết phiếu đặt hàng tại KiotViet, Nhà bán hàng có thể lấy được mã đơn hàng tương ứng tại Haravan.
Lưu ý:
- KiotViet chỉ ghi nhận các từ đơn hàng phát sinh sau khi đã kích hoạt Tính năng Đặt hàng và Tính năng Giao hàng.

10.2 Giai đoạn Hóa đơn
Đơn hàng có phương thức thanh toán Thu hộ tiền (COD) được xử lý giao hàng (nhấn vào nút Giao hàng và giao cho một nhà vận chuyển) => Tự động tạo hóa đơn trên hệ thống KiotViet (Trạng thái = Đang xử lý, Trạng thái giao = Chờ xử lý)
Đơn hàng có phương thức thanh toán khác Thu hộ tiền (COD), đã xác nhận thanh toán và được xử lý giao hàng (nhấn vào nút Giao hàng và giao cho một nhà vận chuyển) => Tự động tạo hóa đơn trên hệ thống KiotViet (Trạng thái = Đang xử lý, Trạng thái giao = Chờ xử lý)
Đơn hàng có phương thức thanh toán khác Thu hộ tiền (COD), chưa xác nhận thanh toán và được xử lý giao hàng (nhấn vào nút Giao hàng và giao cho một nhà vận chuyển) => Không tạo hóa đơn trên hệ thống KiotViet. Phiếu đặt hàng trên hệ thống KiotViet vẫn giữ trạng thái = Phiếu tạm. Khi đơn hàng giao hàng thành công và được xác nhận thanh toán => Tự động tạo hóa đơn trên hệ thống KiotViet (Trạng thái = Hoàn thành, Trạng thái giao = Giao thành công)
Khi đó, Phiếu đặt được chuyển sang trạng thái: Đã hoàn thành.
10.3 Giai đoạn Hoàn thành
Đơn hàng được xem là hoàn thành khi đạt được đồng thời hai trạng thái:
- Trạng thái giao hàng: Đã giao hàng
- Trạng thái thanh toán: Đã thanh toán
**Lưu ý: Nếu hình thức thanh toán ở Haravan là COD, khi đồng bộ qua KOV sẽ là "Tiền mặt". Còn phương thức khác COD sẽ được đồng bộ qua KOV là "Chuyển khoản ngân hàng".**
Khi một đơn hàng tại Haravan đạt được trạng thái hoàn thành, thì tại KiotViet, hóa đơn của đơn hàng đó được xác nhận thanh toán, đồng nghĩa với đơn hàng đó "Hoàn thành".
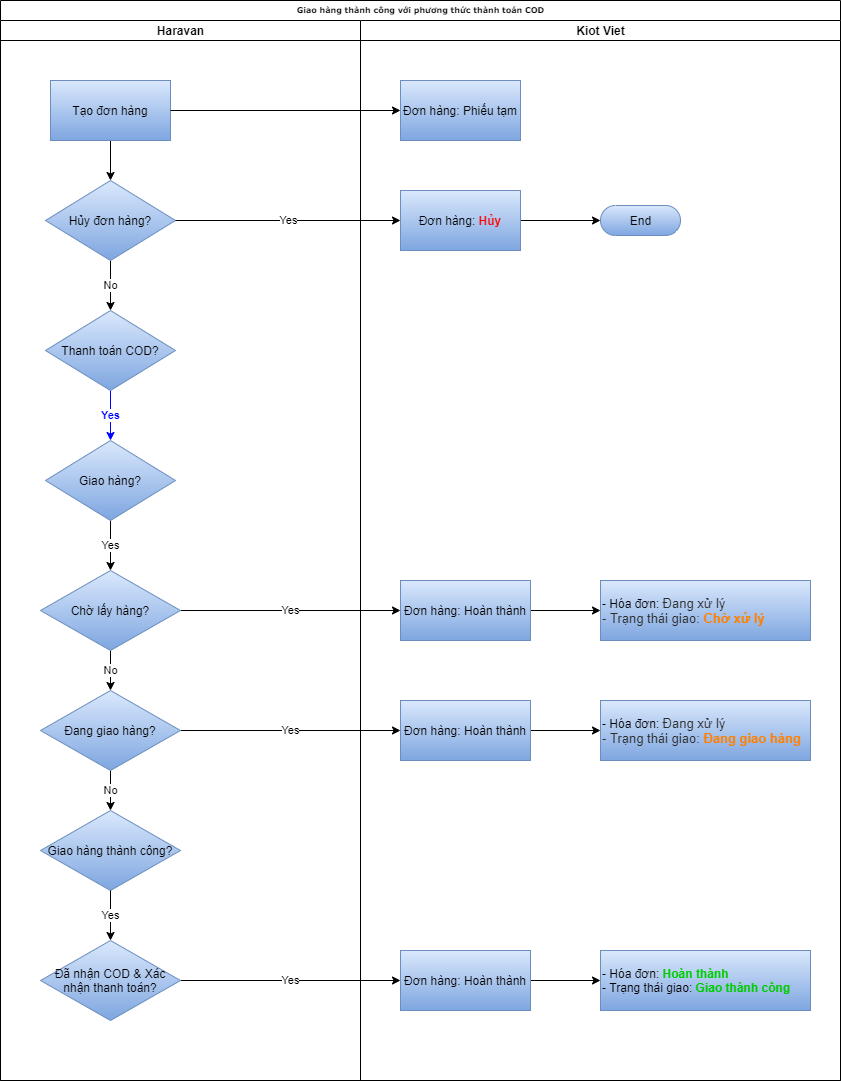
Xem đầy đủ hơn về cơ chế đồng bộ một đơn hàng từ lúc bắt đầu đến khi hoàn tất:
Cơ chế đồng bộ một đơn hàng có phương thức thanh toán COD
| Haravan | KiotViet | ||
| Loại | Trạng thái | Trạng thái hóa đơn | Trạng thái giao |
| Đơn hàng mới, chưa tạo vận đơn | Trạng thái thanh toán: Chờ xử lý | Chưa tạo hóa đơn, chỉ có phiếu tạm | |
| Cập nhật hoàn trả đơn hàng mới | Trạng thái thanh toán: Chờ xử lý | Chưa tạo hóa đơn, chỉ có phiếu tạm | |
| Cập nhật hủy đơn hàng | Trạng thái thanh toán: Chờ xử lý Trạng thái hủy đơn hàng: Đã hủy | Đã hủy | Chờ xử lý |
| Đơn hàng đã tạo vận đơn | Trạng thái thanh toán: Chờ xử lý Trạng thái vận chuyển: Chờ lấy hàng Trạng thái COD: Chưa thu | Hoàn thành | Chờ xử lý |
| Cập nhật vận đơn: Đã lấy hàng | Trạng thái thanh toán: Chờ xử lý Trạng thái vận chuyển: Đã lấy hàng Trạng thái COD: Chưa thu | Hoàn thành | Đang giao hàng |
| Cập nhật vận đơn: Đã giao hàng | Trạng thái thanh toán: Chờ xử lý Trạng thái vận chuyển: Đã giao hàng Trạng thái COD: Chưa thu | Hoàn thành | Giao thành công |
| Cập nhật trạng thái Đã thanh toán trên Haravan Cập nhật vận đơn: Đã giao hàng Chưa xác nhận thu hộ tiền COD trên Haravan | Trạng thái thanh toán: Đã thanh toán Trạng thái vận chuyển: Đã giao Trạng thái COD: Chưa thu | Hoàn thành | Giao thành công |
| Cập nhật trạng thái Đã thanh toán trên Haravan Cập nhật vận đơn: Đã giao hàng Xác nhận thu hộ tiền (COD) trên Haravan | Trạng thái thanh toán: Đã thanh toán Trạng thái vận chuyển: Đã giao Trạng thái COD: Đã thu | Hoàn thành | Giao thành công |
| Chỉ cập nhật trạng thái xác nhận thu hộ tiền (COD) Cập nhật vận đơn: Đã giao hàng Xác nhận đã thu hộ tiền (COD) trên Haravan | Trạng thái thanh toán: Chờ xử lý Trạng thái vận chuyển: Đang giao hàng Trạng thái COD: Đã thu | Hoàn thành | Giao thành công |
| Chưa cập nhật thanh toán đơn hàng Cập nhật vận đơn: Đã giao hàng Xác nhận đã thu hộ tiền (COD) trên Haravan | Trạng thái thanh toán: Chờ xử lý Trạng thái vận chuyển: Đã giao Trạng thái COD: Đã thu | Hoàn thành | Đang giao hàng |
| Cập nhật trạng thái vận đơn: Chờ chuyển hoàn | Trạng thái thanh toán: Chờ xử lý | Hoàn thành | Giao thành công |
| Cập nhật trạng thái vận đơn: Chuyển hoàn nhưng chưa bấm hoàn trả trên đơn hàng | Trạng thái thanh toán: Chờ xử lý Trạng thái vận chuyển: Chuyển hoàn | Hoàn thành | Đang chuyển hoàn |
| Cập nhật trạng thái vận đơn: Chuyển hoàn nhưng đã bấm hoàn trả trên đơn hàng | Trạng thái thanh toán: Đã nhập trả Trạng thái vận chuyển: Chuyển hoàn | Hoàn thành | Đã chuyển hoàn |
| Hoàn trả đơn hàng đã thanh toán và giao hàng thành công | Trạng thái thanh toán: Đã nhập trả Trạng thái vận chuyển: Chuyển hoàn | Hoàn thành | Giao thành công |
| Cập nhật trạng thái hủy vận đơn Cập nhật trạng thái hủy đơn hàng chưa thanh toán | Trạng thái thanh toán: Chờ xử lý Trạng thái vận chuyển: Hủy Trạng thái đơn hàng: Đã hủy | Hoàn thành | Đã hủy |
| Hủy đơn hàng đã giao hàng thành công, đã thu tiền | Trạng thái thanh toán: Đã nhập trả Trạng thái đơn hàng: Đã hủy | Hoàn thành | Đã hủy |

(Cơ chế đồng bộ một đơn hàng có phương thức thanh toán COD)
(Cơ chế đồng bộ đơn hàng có phương thức thanh toán khác COD)
Lưu ý:
- Trạng thái hóa đơn vẫn hoàn thành khi trạng thái vận chuyển Đã chuyển hoàn. Nếu cấu hình Kiotviet không check vào "Không tự động cập nhật dữ liệu khi chuyển hoàn", khi chuyển hoàn, hệ thống sẽ hoàn thành hoá đơn và ngược lại.

- Nếu gặp khó khăn trong quá trình thao tác, Nhà bán hàng tìm hiểu cách sử dụng Kiotviet và liên hệ hỗ trợ tại đây hoặc tải file HDSD KiotViet tại đây.
NHỮNG BÀI VIẾT LIÊN QUAN
Làm sao để biết sản phẩm nào có barcode rồi ? Cách bổ sung barcode cho sản phẩm ?
Tại sao không cài được ứng dụng cho Trang quản trị Haravan ?